留不住的是光影如梦,留得住的是山重水复。风尘仆仆随着新年的钟声消散在2022,快乐幸福尾随着辞旧的欢笑迎面在2023! 站在2023年全面贯彻落实党的二十大精神的开局之年新的历史起点上,回首2022年,每一帧镜头都拥有着非凡的纪念意义,每一张画面都镌刻着珍贵的时光印记,每一个脚印都标注着开拓创新的重要瞬间。2022年的“六感”体验让我记忆犹新。
体验自豪感:参加学校“零”的突破三项工作
一是成功申报云南省教育科学规划课题。2021年是我国由全面建成小康社会向基本实现社会主义现代化迈进的关键之年,也是“十四五”时期我国教育进入高质量发展开局之年。基于“五育融合”高质量发展视阈下的办学理念,根据学校文化特色,经过调查、研究、论证,申报了云南省教育科学规划单位资助课题《新时代“五育融合”背景下的小学文化育人实践研究》,于2022年1月30日,经专家评审并报云南省教育厅批准,已获准立项(课题批准号为:BE21003)。2022年4月19日在学校孝悌楼合班教室隆重举办了云南省教育科学规划单位资助课题《新时代“五育融合”背景下的小学文化育人实践研究》开题论证会,论证会由云南省教科院主任何青颖亲自主持,并有幸邀请到云南省教科院王树华院长,云南大学董云川教授和昆明市明通小学教育集团刘毅校长作为开题论证会专家出席。
二是申报国际生态学校。立足于推进生态文明学校教育,将生态文明教育纳入国民教育体系,提升各类人群的生态文明意识和环保科学素养的要求,学校根据《国际生态学校项目管理办法2021版》,遵循国际生态学校七步法,结合学校特点,以“垃圾减量”为主题开展国际生态学校创建工作。
(本图是参加云南省生态环境宣传教育中心组织的讨论编撰适合义务教育阶段使用的云南省青少年生物多样性科普读物编前会议会场。)
(本图是参加云南省青少年生物多样性科普读物编前会议作大会发言。)
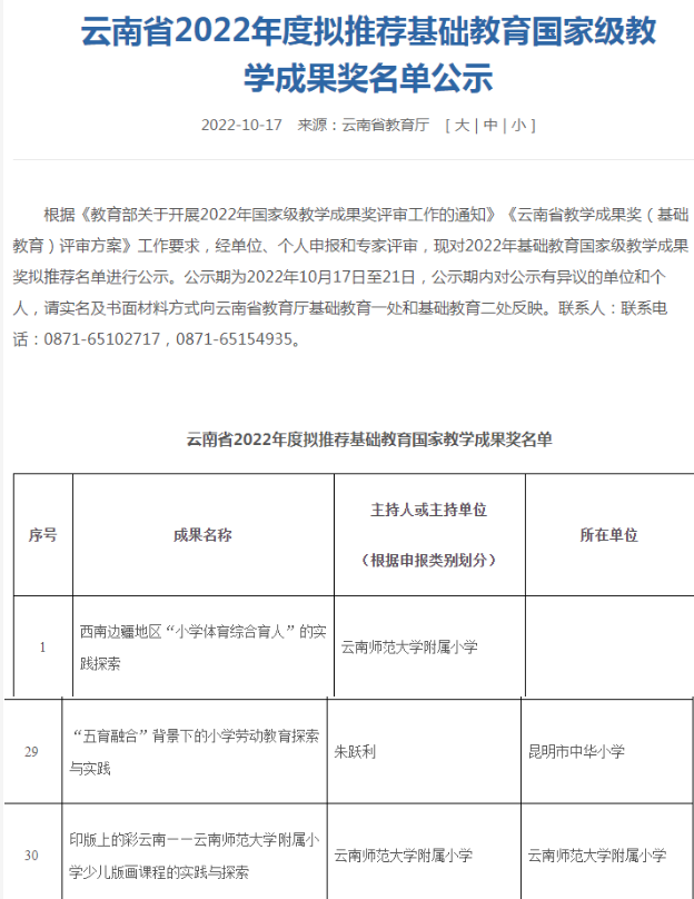
三是成功申报国家级教育教学成果奖。落实“五育融合”,通过五年的小学劳动教育实践研究,在劳动课程建设、实施途径、效果评价、资源开发方面取得了丰硕成果,构建了完整的小学劳动教育体系,形成了创新、开放的小学劳动教育格局。以《“五育融合”背景下的小学劳动教育探索与实践》成果参加云南省教学成果评选荣获一等奖,并以《做学合一:西南边疆小学以劳树德育人模式的创新与实践》成果参加国家级教学成果奖评选。
体验幸福感:在学校领导的关怀、指导和帮助下荣登《云南日报》
昆明市中华小学在朱跃利校长带领下,是一支高瞻远瞩、思维敏捷、勤政务实、守正创新、团结奋进、锐意进取的领导班子团队。因为在这个大家庭里,有和蔼可亲的领导,有志同道合的同事,有活泼可爱的小朋友,总让我信心百倍,幸福满满。12月13日,《云南日报》第7版,以“建设高质量教育体系,办好人民满意的教育”为主题,全面报道了昆明市倾力答好立德树人的民生考卷。由于中华小学在昆明有地位,在云南有位置,在全国有影响,集团化办学成效显著,所以大篇幅内容报道中华小学。
(本图是9月9日云南省省委书记、省长等领导教师节来学校慰问教师后,与学校部分领导、教师合影)

(本图是学校80年校庆宣传视频《三梦之诚》
体验荣誉感:担任五(1)、五(2)班数学教师得到学生、家长的肯定
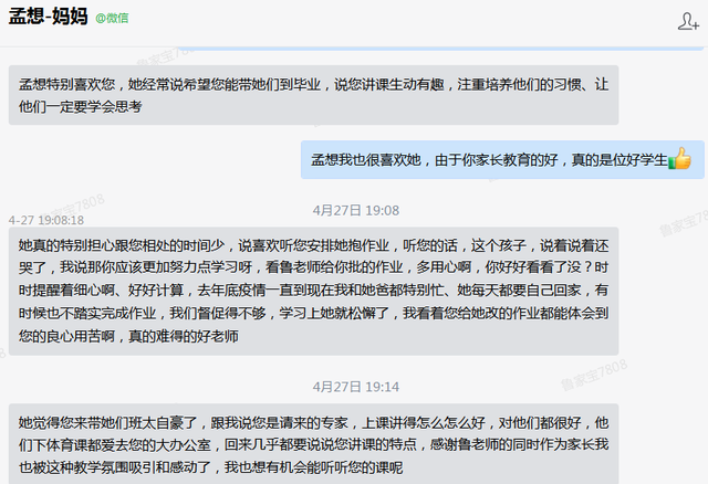
由于学校教师紧张,再加上年轻女教师很多,自然请产假的女教师也多。学校领导从大局考虑,让我临时代两班五年级数学课。5月20日(周五)是特殊的日子,让我终生难忘。上午,按照五(1)、五(2)班课程表安排,第二节到五(2)班上课,当我走近教室,全班学生鸦雀无声,一双双眼睛看着我,下课铃响后,同学们在教室有顺序的排队到讲桌前让我给他们签名,我开始莫名其妙,后才知道,不知谁走漏了风声,由于耿晓彬老师周一开始给他们讲课了,今天是我给他们上最后一课。第三节到了五(1)班同样是这样的一幕,让我激动不已。特别是第四节下课,两班学生有给我写信的,有用彩纸折不同形状物体并写上感言和祝福的……,有送到我办公室办公桌上、抽屉里,有亲自交给我的等,一幕幕情景让我热泪盈眶,真正感到一位老师的荣誉感。
(本图是一位学生随即写的一封信。)
(本图是一位学生家长聊天记录。)
体验责任感:围绕主题听课、与教师交流
本年度针对学校教师特点,有目的、有计划的围绕主题听课,并及时与教师交流。有学校教研活动主题、有六年级复习课主题、有五年级质量检测主题、有新上岗教师主题、有线上教学巡视主题等听课168节(由于上学期担任五年级两班数学课,耽误一些听课时间),每次采取“听—看—评—查—谈”五步走的听课形式,达到了预期效果。
特别是由于朱校长、田副校长等学校领导高度重视“部级精品课”此项活动,数学教师李丹,接受任务后,与她经历了“研学—磨课—精雕”三部曲。代表学校数学老师参加“部级精品课”活动,经过层层选拔、评选、推荐,很荣幸获得2021年教育部“部级精品课”。我以“功夫不负有心人”为题撰写信息,发表于《今日头条》和《教育文摘周报》。
体验信任感:撰写、修改学校各级、各类、各项交流材料
2022年,中华小学喜事连连、捷报频传,荣誉多多、收获满满。为此学校各级、各类、各项交流材料甚多,由于学校领导的信任,撰写、修改学校大小材料近百份。
体验成功感:与学校领导、教师合作,撰写研究成果发表8篇
与朱跃利校长、阳玉高主任、杨红虹副主任、吴星老师等合作,撰写教育教学研究成果8篇分别在《教师报》、《少年智力开发报》、《学校品牌管理》报刊发表。
用2022的顺利导航,用2022的成功引路,用2022的拼搏作陪,用2022的毅力护身,用2022的坚持勇闯。在2023年,踔厉奋发,在工作上尽绵薄之力;勇毅前行,不用扬鞭自奋蹄。
