|
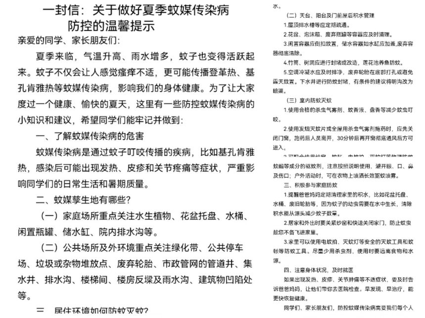
烟台市牟平区文化中学开展暑期卫生安全活动暑假是同学们放松身心的美好时光,但也是卫生安全隐患的“高发期”。为了让师生们度过一个平安的假期,近日,烟台市牟平区文化中学开展了暑期卫生安全教育活动,从饮食、起居、出行等多方面为大家送上一份“健康指南”。具体来说是号召大家把好以下三道关: 一是把好“病从口入”关。夏季气温高,湿度大,食物容易变质,细菌性痢疾、急性肠胃炎等消化道疾病也随之而来,因此学校号召家长和同学们一定不买“三无”产品,冰箱里的剩菜剩饭取出后一定要彻底加热再吃,不吃存放时间过长的食物。夏季出汗多,要多喝白开水,少喝含糖量高的饮料。
二是把好个人卫生关。勤洗手是预防疾病最简单有效的方法,尤其是饭前便后,外出归来后,要用肥皂或洗手液仔细清洗双手。夏季洗澡要勤,保持皮肤清洁,减少痱子毛囊炎等皮肤病的发生。注意作息规律,不要熬夜,保证充足的睡眠,这样才能增强身体的抵抗力。 三是把好公共场合关。外出游玩时,去公共场所要尽量避开人群密集的地方,必要时佩戴口罩。户外露营野餐要注意环境卫生,避免接触野生动物。游泳时要选择正规的游泳馆,做好个人卫生,避免交叉感染。尤其是针对今年夏天出现的登革热。基孔肯雅热等蚊媒传染病,要格外关注。 最后,学校通过告知家长一封信的方式提醒大家,一旦出现发热、呕吐、腹泻等不适症状,要及时就医,不要拖延。 牟平文化中学的这次活动,让广大师生和家长掌握了相关的卫生安全知识,为度过一个愉快而有意义的暑假做到了保驾护航。 编 辑|刘美静 通讯员|杨丛晓 |

